한 개발자의 노트패드

  • 홈
  • 방명록
  • HackerRank

Git Flow 1

각 브랜치 전략 비교 (git flow, github flow, gitlab flow, TBD)

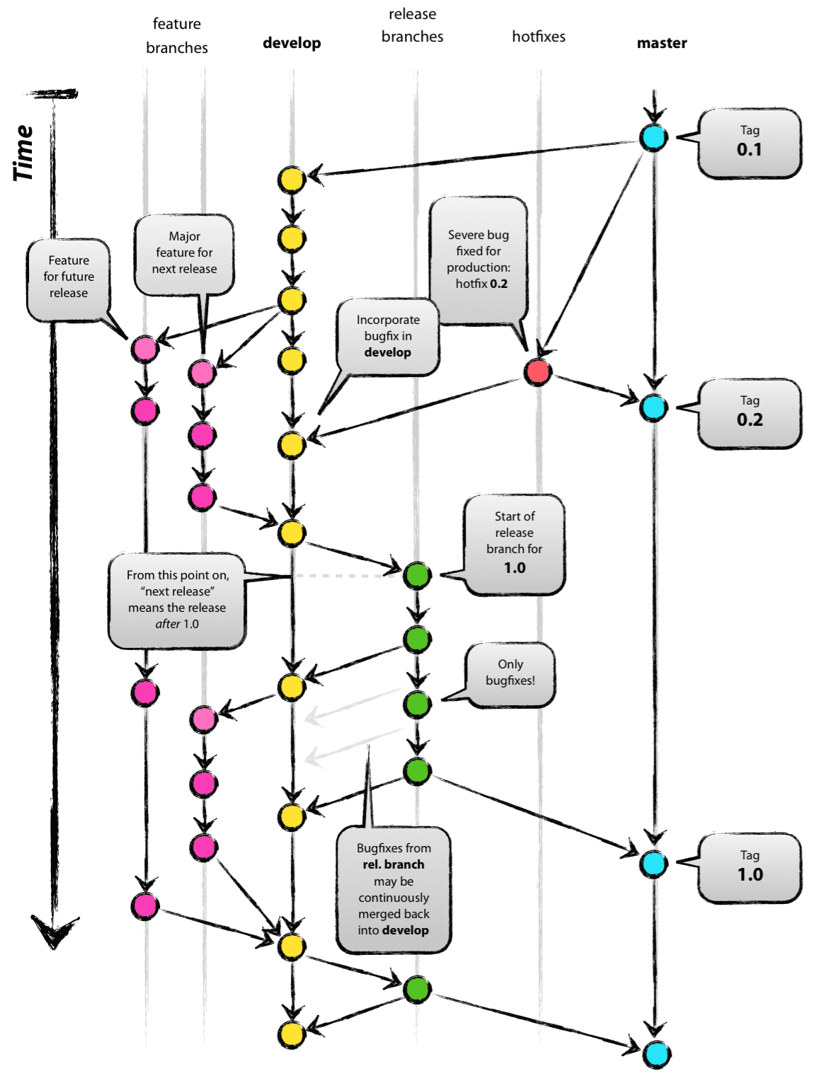
브랜치 전략? 여러 개발자가 1개의 저장소를 사용하는 환경에서 효과적으로 활용하기 위해 나온 개념. 브랜치 생성, 병합등의 git 구조를 활용해 효율적으로 소스를 관리하고, 협업을 진행할 수 있다. git flow 2010년에에 Vincent Driessen란 사람이 블로그에 올린 글로 인해 널리 퍼지기 시작한 방법. 총 5개의 브런치로 구성하고 있으며 master와 develop 브랜치가 중심이 된다. 두 개를 이용하여 릴리즈와 운영환경에 배포할 수 있는 환경을 갖추는 게 핵심. master라는 mainline을 중심으로 가지가 뻗어져 나간다. master : 운영환경에 배포하는 용도로 쓰기 위한 브랜치. develop : 개발용 브랜치로, 단위 개발을 위한 feature브랜치가 여기서 뻗어져 나오며,..

개발지식 2023.11.13
이전
1
다음
더보기
프로필사진

현 프론트엔드 개발자

  • 분류 전체보기
    • vue
    • react
    • 개발소식
    • typescript
    • 개발지식
    • 잡담
    • next

Tag

개발 지식, it 사이트, css, definemodel, 뷰, 타입스크립트, auto tagging, ES2023, evan you, release-drafter, vue3, 깃허브, VUE, 깃허브액션, CI/CD, 코파일럿, Github Actions, 깃허브 액션, 브랜치 전략, js,

최근글과 인기글

  • 최근글
  • 인기글

최근댓글

공지사항

페이스북 트위터 플러그인

  • Facebook
  • Twitter

Archives

Calendar

«   2026/04   »
일 월 화 수 목 금 토
1 2 3 4
5 6 7 8 9 10 11
12 13 14 15 16 17 18
19 20 21 22 23 24 25
26 27 28 29 30

방문자수Total

  • Today :
  • Yesterday :

Copyright © AXZ Corp. All rights reserved.

티스토리툴바